Quantcast
Channel: board | Battery Guide
Viewing all 145 articles
Browse latest View live

MICROCHIP DEVELOPMENT TEST BOARD PIC18F452

$
0
0

Microchip microcontroller users is quite a useful experiment to work you need a Pic18f452 development Board this way, small-sized double-sided printed circuit board drawing a lot of property has been added … max232 rs232… Electronics Projects, Microchip Development Test Board PIC18F452 “pic development board, “

pic18f452-gelistirme-deney-karti

Microchip microcontroller users is quite a useful experiment to work you need a Pic18f452 development Board this way, small-sized double-sided printed circuit board drawing a lot of property has been added … max232 rs232 connection, boot loader, 24c256 eeprom, LEDs, buttons, he16m, lcd, DS1307, etc. also boot loader program code (Pic Basic Pro included) have the schema files, pcb drawings.

pic18f452-development-board

Source: techniquebroadcast85.pagesperso-orange.fr/carte_18f452.htm alternative link: microchip-development-test-board-pic18f452.rar alternative link2 alternative link3 alternative link4

The post MICROCHIP DEVELOPMENT TEST BOARD PIC18F452 appeared first on PIC Microcontroller.


PIC24 DEVELOPMENT BOARD BREAKOUT BOARD

$
0
0

development on the board64 pin pic24fj64ga006 pic24hj128gp506 the same leg connection with a PIC24 series microcontrollers available on the circuit inputs and outputs for connection and Pickit2 Clone header for used FTDI TTL 232R… Electronics Projects, PIC24 Development Board Breakout board “pic development board, “

microchip-pic24-serisi-mikrodenetleyiciler-icin-deney-karti

development on the board64 pin pic24fj64ga006 pic24hj128gp506 the same leg connection with a PIC24 series microcontrollers available on the circuit inputs and outputs for connection and Pickit2 Clone header for used FTDI TTL 232R 3V3 USB to serial cable spacing from there also on the processor used standard passive materials (resistance filter capacitors, etc.). ‘s. Breakout board for PIC24 and schema files are eagle pcb.

BREAKO~1

pic24hj64gp506-pic24fj128ga006-breakout-board-developed-microcontrollers

Source: reesemicro.com/Home/projects/pic24-64-pin-breakout-board alternative link: pic24-development-board-breakout-board.RAR

The post PIC24 DEVELOPMENT BOARD BREAKOUT BOARD appeared first on PIC Microcontroller.

USB DEVELOPMENT BOARD PIC16C765

$
0
0

Microcontrollers are not good with explanations will not do much about the circuit 🙂 but prepared for the project with eagle pcb, diagrams, and Visual C + + asm prepared progrogra my PC (have… Electronics Projects, USB Development Board PIC16C765 “pic development board, “

pic16c765-usb-test-karti-p16C765board

Microcontrollers are not good with explanations will not do much about the circuit 🙂 but prepared for the project with eagle pcb, diagrams, and Visual C + + asm prepared progrogra my PC (have source code) is.

HOLGI’S PIC16C765 USB TEST BOARD

Microchip PIC16C765 or PIC16c745 USB controllers are nicely suited to experimentation when no easy silly USB port however want a chip with programmable built-in intelligence. Since that is for USB 1.1 units LowSpeed ​​it shouldn’t must hurry. The USB interface gives the controllers give 1.5Mbit / s, however the information have to be processed within the chip but. It comes ultimately, so on a thousand bytes / s. A knowledge packet with eight byte takes about 8ms. That is sufficient for measurements of slowly altering variables resembling temperature measurements, or to change relays. A CompactFlash reader shouldn’t be constructed higher with these controllers.

pic16c765-usb-test-karti-p16C765board

The Microchip USB routines require about 2 KB program memory. This leaves 6kB left for their own programs.

PIC16C765 USB TEST BOARD

USB take a look at board format for PIC16C765 (Eagle3.5) and USB demo with supply code (VisualC 5 and MPASM)

This system within the PIC performs the next capabilities: AD values ​​of the 5 analog inputs on PORTA learn. PORTA can’t be modified to digital IO’s with this system!
The serial interface is fastened at 9600 baud, eight, N, 1 set, and may ship and obtain knowledge. However see additionally beneath. The 2 PWM outputs are lively (default DutyCycle zero%). Concerning the PR2 register, the PWM frequency will be modified. All others are set to PORT’s digital IO’s and may be learn and written. The TRIS registers are learn and written to the info course of port’s / Pins change.

The default setting after every RESET: PORTA analog inputs on every little thing besides PORTA4 digital enter. PORTB all outputs PORTC1 PWM Output 1, Output 2 PWM PORTC2, PORTC6 output TxD, RxD enter for PORTC7, the opposite PORTC pins inputs PORTD and PORTE all inputs

If you happen to want different options or another default has to regulate itself to program the PIC’s needs.

The PC demo program reveals the best way to port and reads merely describes how you can change the TRIS registers and learn how to get values ​​from the AD converter. Initially of a pleasant little chase on PORTB and PORTD. But no instance of the serial interface.

It has already been requested a number of instances whether or not the Danch PIC16C765 may be programmed through USB. That is NOT. For this you want a PIC programmer. Microchip hopefully quickly convey out a USB flash controller with a USB bootloader. With the EPROM varieties, the work is simply annoying;)

Sadly, there is no such thing as a Microchip USB driver within the type of a DLL. Though there are VBHIDComm.ocx. A VB ActiveX element. The compiler didn’t embed however my VisualC. The seek for a distinct possibility led to days not till a lot. Till I discovered a web page titled USB by Instance. Hyperlink? Are you watching at www.google.com. The sunshine then introduced into the matter.

The PIC’s are often known as human interface gadgets (HID). No want for the motive force. Win asks additionally if not then to plug within the take a look at board. Within the Gadget Supervisor seems after just a few seconds underneath HID (human interface units), not USB! On an HID compliant machine. You’ll be able to win with these HID gadgets assets board (HID.DLL and setupapi.dll) edit. One should solely know the way. I’ve the entire of some examples of the visible primary web page up collectively, and wrote customized C routines. Don’t ask me precisely what’s being carried out. I have no idea. The principle factor it’s;)

Source: http://home.t-online.de/home/holger.klabunde/homepage.htm PIC16C765 USB Development Board Alternative link: USB Development Board PIC16C765 .zip

The post USB DEVELOPMENT BOARD PIC16C765 appeared first on PIC Microcontroller.

PIC16F877 EXPERIMENT BOARD CIRCUIT PIC PROGRAMMING PIC TUTORIAL BOOK

$
0
0

A useful test development PIC16F877 circuit pcb printed circuit board design was quite nice small in size but has a lot of features. Serial RS232 connection, sensors, servos, PWM, I2C connector and so on…. Electronics Projects, PIC16F877 Experiment Board Circuit PIC Programming PIC Tutorial Book “pic development board, pic16f877 projects, “

pic16f877-icin-deney-karti-development-board

A useful test development PIC16F877 circuit pcb printed circuit board design was quite nice small in size but has a lot of features. Serial RS232 connection, sensors, servos, PWM, I2C connector and so on. Experiment card with eagle schematics and PCB files are prepared. In addition, “the PIC Tutorial Programming” free ebook called shared.

MICROCHIP PIC16F877 DEVELOPMENT BOARD

pic-deneme-gelistirme-16F877-Platine

PIC16F877 DEVELOPMENT BOARD CIRCUIT

L293 * 2 Channel Motor Bridge
Up to 16 servos can be controlled (or a motor bridge and 12 servos)
Separate power supply for microcontroller, servos and motors
Port A as either analog or used for servos.
3 LEDs and a demo on A4
I2C and SPI, ICSP
LowDrop optional voltage regulator or standard 7805
Can monitor its own microcontroller-voltage

Source: goo.gl/eLm4 PIC16F877 Development Board circuit and Tutorial Alternative link: pic16f877-experiment-board-circuit-picmicro-programming-pic-tutorial-book.zip

The post PIC16F877 EXPERIMENT BOARD CIRCUIT PIC PROGRAMMING PIC TUTORIAL BOOK appeared first on PIC Microcontroller.

PIC18F2520 SD MMC DEVELOPMENT BOARD CIRCUIT

$
0
0

Try SD MMC card Pickit2 Clone pic18f2520 microcontroller based on the links in the section for the programmer’s software exists in a source swordfish PIC18F2520 Development Board SD MMC Source: http://digital-diy.com SD MMC Development… Electronics Projects, PIC18F2520 SD MMC Development Board Circuit “pic development board, pic18f2550 projects, “

sd-mmc-kart-deney-karti-swordfish-pic18f2520

Try SD MMC card Pickit2 Clone pic18f2520 microcontroller based on the links in the section for the programmer’s software exists in a source swordfish

PIC18F2520 DEVELOPMENT BOARD SD MMC

sd-mmc-kart-deney-karti-swordfish-pic18f2520.-SDCard-Top-Layout

Source: http://digital-diy.com SD MMC Development board files Alternatie link: pic18f2520-sd-mmc-development-board-circuit.rar

The post PIC18F2520 SD MMC DEVELOPMENT BOARD CIRCUIT appeared first on PIC Microcontroller.

PIC18F452 , PIC16F877 SERIES MICROCONTROLLER EXPERIMENT BOARD

$
0
0

There also try to feature a lot of cards prepared with eagle pcb, diagram in the drawing’s 2 × 16 LCD connection I2C, PWM RS232 connectors, drive partitions and a lot more is found…. Electronics Projects,PIC18F452 , PIC16F877 Series Microcontroller Experiment Board “pic development board, pic16f877 projects, “

pic16f877-pic18f452-serisi-icin-deney-karti

There also try to feature a lot of cards prepared with eagle pcb, diagram in the drawing’s 2 × 16 LCD connection I2C, PWM RS232 connectors, drive partitions and a lot more is found.

ONBOARD LCD 2 x 16 characters ( with background programmable LIGHT )
4 LED for USER SITUATION
2X3 MATRIX button on the plates for LCD menu OR ANY OTHER EVENT ( optional)
4 analog READINGS trimmer , OR FOREIGN ENTRY LEVEL ( SELECT JUMPER )
IN CIRCUIT PROGRAMMING SOCKET SERIALL
SUPPORT FOR MCS + bootloader and ICD
RS 232 for PC or RS-232 MOBILE PHONE WITH ADDITIONAL 3V3 limiter ( SELECT JUMPER )
Solatron
I2C CONNECTOR
OneWire temperature sensor on the circuit board
ULN DRIVER ( up to 500 ) per output
4 output relay ( or something else , solenoid valves, sirens, motor skills , LAMP 500mA )
2 PWM outputs THROUGH ULN DRIVER (say it like analog output )
FREQUENCY STABILIZED resonator ( deafult 4MHZ , FOR 452 PLL 40MHz 10MHz IDE )

Source: j.mp/dt4ukN Alternative link: pic18f452-pic16f877-series-microcontroller-experiment-board.rar

The post PIC18F452 , PIC16F877 SERIES MICROCONTROLLER EXPERIMENT BOARD appeared first on PIC Microcontroller.

PIC18F4550 USB DEVELOPMENT BOARD PROJECT CCS C

$
0
0

Microchip PIC18F4550 PIC18F series microcontroller with a quality test kit to test the cottage will provide great convenience USB SD / MMC card slot so the LCD connection. ‘s. CCS C Software and protel…Electronics Projects, PIC18F4550 USB Development Board Project CCS C “pic development board, “

pic18f4550-sd-kart-lcd-usb-deney-kit

Microchip PIC18F4550 PIC18F series microcontroller with a quality test kit to test the cottage will provide great convenience USB SD / MMC card slot so the LCD connection. ‘s. CCS C Software and protel pcb file provided USB driver file

pic18f4550

PIC18F4550 USB DEVELOPMENT BOARD PCB

This is a project that supports learning to use PIC microcontroller connected to a USB port to use as a guide in the development of the project microcontroller interface with USB so widely. When referring to a channel to communicate with external devices, computer developers are familiar with the port the printer or parallel port (parallel port), serial port (Serial Port) or even port joystick (joystick) is dealing with. port all three of them have been very popular among surfers and experimental microcontroller. (Long time ago), however the computer contemporary to channel one channel that has been very popular, there is port USB (Universal Serial Port) as well as notebook computers, modern, usually with no serial port or USB port. parallel to Therefore, data transfer to external devices had to rely on the USB port with no choice.

For the test the microcontroller connected to the USB port directly (not considered in case the Bluetooth serial port RS-232 USB port is a microcontroller which makes contact in the same way as a serial port) is not easy. Due to the USB port for data communication bus system with special effects. There is a contact form or protocol levels. Because of the USB port cable with only two lines. The ability to share peripheral devices up to 128 characters (which is normally the local computer) with communication speeds of up to 480 megabytes per second BUSINESS. Unlike RS-232 serial port or parallel port entirely.
For this reason, manufacturers of modern microcontrollers, so try to facilitate the development of microcontroller increase.

Source: wara.com PIC18F4550 USB board project files alternative link pic18f4550-usb-development-board-project-ccs-c.rar

The post PIC18F4550 USB DEVELOPMENT BOARD PROJECT CCS C appeared first on PIC Microcontroller.

PIC18F4550 DEVELOPMENT BOARD AND PIC18F4550 EXAMPLES

$
0
0

PIC18F4550 for a simple handy trial development board and various application circuits are also circuits Eagle prepared by the PCB diagram drawings and PIC C language prepared by the software (MPLAB,. C. Hex,. Mcw,…. Electronics Projects, PIC18F4550 Development Board and PIC18F4550 Examples “avr development board, pic development board, “

PIC18F4550 DEVELOPMENT BOARD AND PIC18F4550 EXAMPLES

PIC18F4550 for a simple handy trial development board and various application circuits are also circuits Eagle prepared by the PCB diagram drawings and PIC C language prepared by the software (MPLAB,. C. Hex,. Mcw,…. Electronics Projects, PIC18F4550 Development Board and PIC18F4550 Examples “avr development board, pic development board, “

PIC18F4550 for a simple handy trial development board and various application circuits are also circuits Eagle prepared by the PCB diagram drawings and PIC C language prepared by the software (MPLAB,. C. Hex,. Mcw,. McP etc.) Files provided in abundance There are examples

Application list

PIC18F4550 USB experiment board
The SPU’s associated servo control circuit (6 servo output PIC18F252)
USB shutter control circuit (PIC18F252 PIC18F4550)
4N25 opto-coupler interface card isolated MOSFET relay control
Stepper motor control card (pic output MOSFET drivers for the IRF630)
USB Connected “Rotary Encoder” (PIC18F250 focus control)
USB Connected “Windows Media Player” control (forward, backward, volume, play, stop)

pic-usb-gelistirme-deneme-kart-20X4-LCD-Display usb-ana-kontrol-karti-pic-devre usb-pic-Windows-Media-Player-kontrol

MICROCHIP PIC USB DEVELOPMENT BOARD

Let me admit it – I’m quite deaf! Despite having a digital hearing-aid in each ear, I still miss hearing the doorbell when I’m working in my den. All to often I find that a parcel delivery has been attempted – the result of my not hearing the doorbell is usually a card inviting me to pick up the parcel at the post-restante not less than 48 hours from the failed delivery attempt. Then there’s the problem of hawkers and cold-callers – on the occasions when I do hear the doorbell, it’s inevitably someone who simply wants to waste my time trying to sell me new windows, a new drive, new roof or whatever. These people get a curt ‘No thank you’. Those that persist get something much stronger – which I won’t repeat here.

When I do have to go out, and I’m half-expecting a parcel delivery, I have to stick a hastily-written note on the inside of the window beside the front door. I thought I’d have a go at addressing these issues with a messaging system connecting up the various items and linked in to my PC in the den. It had to be cheap, reliable and easy to modify, so a home-brew solution was sought. I’ve ruled out wireless-connected TCP/IP because to date my experience with wireless networking has been a complete waste of time – with transmission dropping out just when it’s needed. The next choice was a USB-based connection, and so a trial was done with a 20 metre length of high quality cable connecting the PC to a lashed-up USB slave unit based on Microchips 18f4550 PIC. No problems were apparent transmitting short messages and commands. A £5.00 USB camera from Tesco again connected to the PC by high quality cable completes the surveillance part of the system.

Source: connectable.org.uk/ PIC18F4550 Development Board and PIC18F4550 Examples alternative link: pic18f4550-development-board-and-pic18f4550-examples.rar alternative link2 alternative link3

The post PIC18F4550 DEVELOPMENT BOARD AND PIC18F4550 EXAMPLES appeared first on PIC Microcontroller.


DEVELOPMENT BOARD PIC18F2550 PIC18F4550

$
0
0

PIC18F4550 and PIC18F2550 prepared for the experiment set of circuit than the regular seems simple, each chapter PCBs indicated on the layout also pretty good easily can be selected power source, LEDs, buttons, op…Electronics Projects, Development Board PIC18F2550 PIC18F4550 “pic development board, pic18f2550 projects, “

pic18f4550-pic18f2550-deney-seti

PIC18F4550 and PIC18F2550 prepared for the experiment set of circuit than the regular seems simple, each chapter PCBs indicated on the layout also pretty good easily can be selected power source, LEDs, buttons, op amp LM35, EEPROM, relay, L293 motor drive, potency connections, ds1807 clock in addition there are sections in the header socket connections of the microcontroller’s port. pcb printed circuit drawing of the experimental set PIC18F2550 PIC18F4550 proteus ares prepared by the source. LytA files there.

pic18f4550-development-board-pic18f2550-development-board

pic18f4550-development-circuit-pic18f2550-development-circuit

Source: micros.mforos.com/1149907/6089366-construyendo-y-probando-la-tp-2550-placa-de-pruebas-para-usb/ alternative link: development-board-pic18f2550-pic18f4550.rar

The post DEVELOPMENT BOARD PIC18F2550 PIC18F4550 appeared first on PIC Microcontroller.

DSPIC DEVELOPMENT BOARD

$
0
0

Try dspıc30f6010 Microchip microcontroller development board on the UART (max233), can (mcp2551) and so on. find all entry and exit ports for the unit diagram and PCB design drawing eagle resources are also made… Electronics Projects, dsPIC Development Board “dspic projects, pic development board, “

microchip-dspic30f6010a-gelistirme-karti

Try dspıc30f6010 Microchip microcontroller development board on the UART (max233), can (mcp2551) and so on. find all entry and exit ports for the unit diagram and PCB design drawing eagle resources are also made ​​with keyboard, RS232, LCD and so on. Sample C code given in the application.

dspic30f6010a-microchip-development-board

Source: mcuhobby.cz/2011/06/vyvojova-deska-s-microchip-dspic30f/ alternative dspic-development-board.rar

The post DSPIC DEVELOPMENT BOARD appeared first on PIC Microcontroller.

PIC16F628 EXPERIMENT BOARD PROJECT

$
0
0

Pıcmicro for programming restart my first choice PIC16F628 was testing for Breadboard use challenging a simple test circuit was necessary did some research where the circuit I like a simple, cost, low beginners suitable… Electronics Projects, PIC16F628 Experiment Board Project “pic development board, pic16f628 projects, “

18pin-led-display-buton-pic16f628-deneme

Pıcmicro for programming restart my first choice PIC16F628 was testing for Breadboard use challenging a simple test circuit was necessary did some research where the circuit I like a simple, cost, low beginners suitable for a novice led, display indicators there is the control and the output pins available

PIC16F628 SIMPLE TEST, DEVELOPMENT BOARD

pik-deneme-test-gelistirme-pcb-baski-devre-150x150
pik-deneme-test-gelistirme-pcb-150x150
pic-labor-150x150

 

FIRST PROGRAM LED BLINK

SIMPLE PIC16F628 PIC DEVELOPMENT BOARD COMPLETED

pik-deneme-devresi-test-150x150
pik-deneme-devresi-test-2-150x150

PIC16F628 Experiment Board source PCB files pic16f628-experiment-board-project.rar PCB were prepared by sprint layout

The post PIC16F628 EXPERIMENT BOARD PROJECT appeared first on PIC Microcontroller.

PIC16F877 PIC16F84 PROTEUS ISIS PICMICRO DEVELOPMENT BOARD SIMULATIONS

$
0
0

The code for 16F877 microcontroller 16f84 written ready for trial test circuit in Proteus ISIS additional 3 pcs 5 pcs assembly application (king rider, walking light flashers) have source http://www.projearsivim.com/download/DeneyKarti.zip Proteus isis Picmicro Development… Electronics Projects, PIC16F877 PIC16F84 Proteus isis Picmicro Development Board Simulations “pic development board, pic16f84 projects, pic16f877 projects, “

pic16f84a-pic16f877-deney-devreleri-isis-simulasyon

The code for 16F877 microcontroller 16f84 written ready for trial test circuit in Proteus ISIS additional 3 pcs 5 pcs assembly application (king rider, walking light flashers) have

gelismis-deney-karti-pic17f877-150x150
pic-deney-karti_lcd_serial-pic16f84a-150x150
pic-deney-karti_lcd_serial-pic16f84a-150x150
pic-deney-karti_lcd_serial-pic16f877-150x150
pic-deney-karti-display-led-swic-pic16f84a-150x150

source http://www.projearsivim.com/download/DeneyKarti.zip Proteus isis Picmicro Development Board Simulations files alternative link pic16f877-pic16f84-proteus-isis-picmicro-development-board-simulations.rar

The post PIC16F877 PIC16F84 PROTEUS ISIS PICMICRO DEVELOPMENT BOARD SIMULATIONS appeared first on PIC Microcontroller.

PIC16F84 PROGRAMMER EXPERIMENT BOARD

$
0
0

Useful simple PIC16F84 experiment and programming circuitry features the PORTB on the LED and seven-segment display ULN2803 connected with PORTA on the four buttons switch-controlled buzzer circuit DC 15 volt 500 mA power supply… Electronics Projects, PIC16F84 Programmer Experiment Board “pic development board, pic16f84 projects, “

pic16f84-deneme-programlama-devresi

Useful simple PIC16F84 experiment and programming circuitry features the PORTB on the LED and seven-segment display ULN2803 connected with PORTA on the four buttons switch-controlled buzzer circuit DC 15 volt 500 mA power supply can be operated with 12-volt regulated on the card 7812 Integrated there integrated to feed 7805

PIC PROGRAMMER EXPERIMENT BOARD CIRCUIT DIAGRAM

pic-programlayici-deney-seti-devresi-150x150
pic-deney-seti-pcb-150x150

COMPLETED OF PIC16F84 EXPERIMENT BOARD

pic-16f84-programlama-ve-deneme-karti-150x150

PIC16F84 experiment programmer board proteus ares pcb, schematic files: pic16f84-programmer-experiment-board.rar

The post PIC16F84 PROGRAMMER EXPERIMENT BOARD appeared first on PIC Microcontroller.

Pico-ITX RK39 Board Runs Linux or Android

$
0
0

IEI launched its Pico-ITX Hyper-RK39 SBC board that runs Ubuntu or Android on a Rockchip RK3399 and comes with 2GB RAM, 16B eMMC, dual and 4K display support, GbE, WiFi/BT, and optional LTE. The Rockchip RK3399 is popular among community hacker boards like the recent NanoPi Neo4. Commercial board vendors are trying out the somewhat x86 like Arm SoC. First of this was the Aaeon’s RICO-3399 and now IEI has responded with the similarly Pico-ITX form factor (100 x 72mm) Hyper-RK39. The RK39 is suitable for intelligent digital signage, kiosk, POS, and gaming applications and it follows other IEI Pico-ITX boards like the Intel Braswell based Hyper-BW.

Pico-ITX RK39 Board Runs Linux or Android

Hyper-RK39 is IEI’s pioneer Arm-based SBC. It is the only one currently available. The RK3399 is equipped with dual Cortex-A72 cores at up to 1.8GHz and four -A53 cores at up to 1.5GHz. Available also, is a Mali-T864 GPU, which according to IEI offers 45 percent better performance than the Mali-T628. IEI supports the SoC with Ubuntu 16.04 and Android 7.1, soon to be upgraded to 8.1. This allows the developer to develop your personal application to cater for a large number of demands.

The features of the RK3399, is much like the RICO-3399 features, with 2GB LPDDR3, 16GB eMMC, a microSD slot, and 4K ready HDMI 2.0 and eDP ports with dual simultaneous display support. A standard GbE and WiFi/Bluetooth is available, as well as USB 3.0, 3.0 Type-C, USB 2.0, and serial ports. A mini-PCIe slot is dedicated to an optional LTE module. Although the Hyper-RK39 lacks the Aaeon board’s optional NFC and GPS, you get a MIPI-CSI connector with an optional camera, as well as a speaker header with an optional 2W speaker.

The Hyper-RK39 is also equipped with a watchdog timer, RTC, audio and I2C headers, and 8-bit GPIO. It has an identical temperature range as the RICO-3399, except the highs and lows, are 10 degrees lower at -10 to 50°C. The IEI HYPER-RK39 Pico-ITX SBC has a very compact design.

Read more: Pico-ITX RK39 Board Runs Linux or Android

The post Pico-ITX RK39 Board Runs Linux or Android appeared first on PIC Microcontroller.

PROTOTYPING BOARD FOR PIC16F876 PROGRAMMER, EXPERIMENT

$
0
0

Prototyping Board for PIC 16F876 testing for PIC16F876 With this circuit board, you can program your microcontrollers from 16F87X family and the 18FXXX comprising 28 pins. this arrangement allows you to test its operation… Electronics Projects, Prototyping Board for PIC16F876 Programmer, Experiment “pic development board, pic16f876 projects, “

pic16f876-programlama-test-kart

Prototyping Board for PIC 16F876 testing for PIC16F876 With this circuit board, you can program your microcontrollers from 16F87X family and the 18FXXX comprising 28 pins. this arrangement allows you to test its operation without having to remove the component (PIC) of the motherboard created. You should then make cards from the connectors available. On each of the connectors, we find the various inputs / outputs of microcontrollers. We must keep in mind that I create for this circuit test a PIC 16F876. This means that if you want to use another PIC platinum with this test, it will check its pin before use itself.

PIC16F876 PROTOTYPING BOARD

pic16f876prog-test

Source: namselectro.free.fr/ PIC16F876 Prototyping Board schematic pcb files alternative link:prototyping-board-for-pic16f876-programmer-development.rar alternative link2

The post PROTOTYPING BOARD FOR PIC16F876 PROGRAMMER, EXPERIMENT appeared first on PIC Microcontroller.


SIMPLE DSPIC EXPERIMENT DEVELOPMENT BOARD

$
0
0

Beginner level LEDs, buttons, analog input, 24Cxx EEPROM and serial communication with the PC I did try a little experiment where you can make your own set. Wishing to be helpful. Simple DSPIC Development…Electronics Projects, Simple DSPIC Experiment Development Board “dspic projects, pic development board, “

dspic_demo_bord

Beginner level LEDs, buttons, analog input, 24Cxx EEPROM and serial communication with the PC I did try a little experiment where you can make your own set. Wishing to be helpful. Simple DSPIC Development Board

Try this with a set of tiny LEDs, buttons, analog input, read and write 24Cxx EEPROM, serial communication with the PC experiments. PICKIT2 as programmer, I’m using dsPIC dspıc33fj256gp506 in as.

dspic_deneme-150x150

LEDs: D0 and D7 connected to
Buttons: B0 to B4 bound
Pots: AN5 and AN16 dependent
24Cxx: SCL1 and connected to sda1
Serial communication module is connected to UART2. The circuit diagram is drawn with Altium Designer 6.7

author: abdullaho

DSPIC Development Board PCB schematic files: simple-dspic-experiment-development-board.rar

The post SIMPLE DSPIC EXPERIMENT DEVELOPMENT BOARD appeared first on PIC Microcontroller.

PIC16F84 DEVELOPMENT BOARD PLAY-PIC

$
0
0

New to PIC programming a circuit that will be beneficial to your friends. Designed to work with PIC16F84. On the board buttons, LEDs and available in seven segments. Thus, when a trial programs çalıştırabilirsiniz.ayrı…Electronics Projects, PIC16F84 Development Board PLAY-PIC “pic development board, pic16f84 projects, “

pic16f84a_deneme

New to PIC programming a circuit that will be beneficial to your friends. Designed to work with PIC16F84. On the board buttons, LEDs and available in seven segments. Thus, when a trial programs çalıştırabilirsiniz.ayrı easily make links to outside input, LCD display and an external programmer for connection of the card’s internal connectors bulunmakta.ayrı var.9-24 volts DC voltage regulator circuit can be fed with a source.

PIC16F84 PLAY-PIC

development-board-pic-deneme-devresi-pic-deney-setleri-pic16f84-playpic

PIC16F84 Development Board PLAY-PIC pcb schematic: PIC16F84 Development Board PLAY-PIC.RARauthor>CoşkunTAŞDEMİR

The post PIC16F84 DEVELOPMENT BOARD PLAY-PIC appeared first on PIC Microcontroller.

EXPERIMENT BOARD FOR 40-PIN PIC-MICROCONTROLLERS DEVELOPMENT

$
0
0

Experiment with a lot of features for free pic development board PCB diagram drawing and painting has been completed state. 40 PIC series can be used for serial port interface (MAX232) button link 2… Electronics Projects, Experiment Board for 40-pin PIC-Microcontrollers Development “pic development board, “

40pin_gelistirme

Experiment with a lot of features for free pic development board PCB diagram drawing and painting has been completed state.

40 PIC series can be used for serial port interface (MAX232) button link 2 × 16 LCD unit, LEDs, 7-segment display indicators DS18S20, 24C256, 25C040, 93C86 EEPROM section and PCF8583 plus any external input logout has links in pdf format pcb drawing acrobat reader with the program You can print directly from open to adjust

DEVELOPMENT BOARD FOR 40-PIN PIC-MICROCONTROLLERS

The development board project presented here is a fully documented project that can be used for testing many of the typical applications and peripheral connections where PIC microcontrollers are used. It can be used with all 40 pin microcontrollers supported by PIC and PIC18 Simulator IDE applications.

EXPERIMENT BOARD FOR 40PIN PICMICRO

development-board-40-pin-pic-microcontrollers

source oshonsoft.com Experiment Board for 40-pin PIC-Microcontrollers Development pcb schematic alternative link: experiment-board-for-40-pin-pic-microcontrollers-development.rar

The post EXPERIMENT BOARD FOR 40-PIN PIC-MICROCONTROLLERS DEVELOPMENT appeared first on PIC Microcontroller.

wireless electronics notice board using gsm with code

$
0
0

wireless electronics notice board using gsm with scrolling display is widely at public places for displaying the public information. No doubt, electronic display is a common way to display notice but this is not a flexible option for displaying messages or information instantly. Here we have been introducing a modern and advanced wireless control notice board for this specific purposes. wireless electronics notice board is used to provide opportunity for user to change message on notice board by simply sending message from mobile. We will start with basic introduction of with gsm based project.  you can check a list of embedded system projects for more details.

Page Contents

    • 0.1 Wireless Electronics Notice Board abstract
    • 0.2 Block Diagram Wireless Electronics Notice Board
    • 0.3 Components List of Wireless Electronics Notice board
  • 1 Circuit diagram of wireless electronic notice board
    • 1.1 Working video of wireless electronic notice board using gsm module
    • 1.2 Working of Wireless Electronic Notice Board using gsm module
    • 1.3 Applications of Wireless Electronics Notice Board with gsm

Wireless Electronics Notice Board abstract

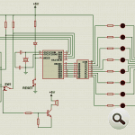
The main purposes of design this electronic notice board system is to interface with user mobile phones for displaying the latest information. In other words, the user can easily send the message or information for displaying from remote areas. In this system, the user sends the information or data from remote areas and this information or data is received by the sim loaded into GSM modemwhich is basically receiving end. This system is designed with PIC family pic18f452 microcontroller, which is interfaced with GSM modem and level shifter through serial cable. LCD is also used in this system for displaying the information or data.

Block Diagram Wireless Electronics Notice Board

The block diagram of wireless electronics notice board is shown in figure

Wireless-Electronics-Notice-Board-Controlled-by-GSM-block-diagram

 

The further information and detail about this specific design is given below for each and every component used in this electronics project.

Components List of Wireless Electronics Notice board

This specific design has following components

  1. Transformer
  2. Bridge Rectifier
  3. Voltage Regulator
  4. Pic Microcontroller 18F452
  5. Max 232
  6. GSM Modem
  7. LCD Display

Transformer:In this wireless electronic notice the transformer,which consists of two winding’s primary and secondary is used for converting the 220V to 12V ac because this system is directly connected to the wapda power supply.

Bridge Rectifier:The bridge rectifier, which consist of four didoes is used for converting the ac voltages into dc for providing the power to the other components.

Voltage Regulator:The voltage regulator is used for providing the fix 5 volts, to the microcontroller and LCD display. In the absence of voltage regulator, the higher voltage may be damage the LCD display or microcontroller and in this system these two components are too much important.

Pic Microcontroller 18F452:18F452 is very popular and 8-bit microcontroller belongs to pic a family. It is 10-bit microcontroller which has self-programming, 250 bytes of EEPROM and 40MHz maximum speed. It also has 8 channel of analog to digital converter(A/D), two PWM functions and synchronous serial port for serial communication. The synchronous serial port can also be configured either for 3 wire serials peripheral interface (SPI) or 2 wire inter integrated circuit bus and addressable universal asynchronous transmitter receiver. All these features in this microcontroller make this ideal for monitoring and instrumentation, power conditioning, data equation, manufacturing equipment, environmental monitoring, telecoms and consumer audio video applications.

Max232: Max 232 is a 16-pin dip package, which consists of three major blocks and is powered by 5 volts’ supply. It is mostly used in embedded system for serial communication. The problem is occurred when we communicate between TTL logic and CMOS logic because, here in wireless electronic notice board we are communicating between GSM modem and microcontroller therefore the problem would be occurred. For solving this problem, the max 232 is used in this specific wireless electronic notice board.

GSM Modem: The GSM modem is a wireless modem, which can’t work without wireless network. This modem works like a dialup modem and sim is required for communication. In dialup modem the data is send or received through the fix telephonic line but in GSM modem data is send or received though the radio waves.

LCD Display: LCD means the liquid crystal display, which is thin flat display device and is made up of any number of colure or monochrome pixels’ array in front of light source or reflector. In 4-bit data bus the LCD have required 7 data lines,3 lines for control and 4 lines for data bus. In 8-bit data bus, the LCD have required 11 data lines ,3 for control and 8 for data bus.

Circuit diagram of wireless electronic notice board

Wireless-Electronics-Notice-Board-Controlled-by-GSM-with-Number-of-Programmable-Features

elow is a circuit diagram of wireless electronics notice board with gsm and pic microcontroller. You simply need to connect Gsm module Rx pin with tx pin of microcontroller and vice versa. But you should make should the operating voltages of both devices should be same. If both devices operate on different operating voltages, you need to connect a voltage divider circuit between them or any other circuit to make operating voltage adjustment.

Working video of wireless electronic notice board using gsm module

If you want to check real time demonstration of this pic microcontroller based project. Check out this video.

Working of Wireless Electronic Notice Board using gsm module

The wireless electronic notice board consists of several components which have discussed deeply in above section and here we would be talk about the working of this wireless electronics notice board. When the message or data is send from any smart mobile phone then this message or data is received by the GSM modem, which is sim based. In GSM modem the baud rate is set 4800 bps by using the command AT+IRP= 4800 but now the ECHO should be tuned off by using the command ATE/ATE0 at hyper terminal. The message or data is read by the microcontroller pic18F452 through the max 232, which is only used for serial communication, means for transmission or reception the data.In microcontroller for setting the baud rate 4800bps we set the timer 1 at FF0.The TCON and SCON registers are set accordingly.The LCD is interfaced with the pic18F542 for displaying the message or data, which is sends by user from mobile phone from remote areas. The programming language C have been used in this specific design. The whole design is powered up through 220Volts ac but these voltages are stepdown through the transformer and then converted into dc. These dc voltages are provided to the LCD and microcontroller through the voltage regulator. The LM 7805 voltage regulator used in this wireless electronic notice board.

CLICK HERE TO PURCHASE CODE AND CIRCUIT DIAGRAM

Wireless electronic notice board code

Applications of Wireless Electronics Notice Board with gsm

The wireless electronic notice board have different applications some of which are considering here.

Airports: The wireless electronics notice board is mainly used at airports for conveying the information about the flights timing or any other public notice and all this can be easily done through the mobile phone.

Railways Stations: The wireless electronics notice board is also used at railway station for displaying the information about railway timing or displaying any notice about government policy and railway headquarter.

Shopping Malls: The wireless electronics notice board is also used in shopping malls for display information about the shopping things rates and location of things wirelessly.

Schools and Colleges: The wireless electronics board is used in schools and colleges for displaying the information for students wirelessly.

The post wireless electronics notice board using gsm with code appeared first on PIC Microcontroller.

INTEL ATOMIC PI SBC LAUNCHES FOR $34

$
0
0

A crowdfunding campaign has been launched for a x5-Z8350, 2GB RAM, 16GB flash board called ATOMIC Pi. The IoT board Atomic Pi starts for just $34 plus shipping or $49 with a breakout shield on Kickstarter. The x86 price is on the low side, compared to Aaeon’s $99 UP board or the DFRobot’s $119 LattePanda SBC, which have the same Intel Atom x5-Z8350 “Cherry Trail” SoC. The Atomic Pi is not open source, and there are no community features available, offered by its other Cherry Trail rivals.

INTEL ATOMIC PI SBC LAUNCHES FOR $34

The datasheet and a quick start guide will be available on AtomicPi.org, which redirect us to the Digital Loggers website. The Atomic Pi has a bit of limited feature set. It is ridiculously cheap, considering the fact that it’s a quad-core, 1.91GHz Atom board.

It comes with a pre-installed Kubuntu distro based on Linux 4.15, and shipping is scheduled for the end of January. The board will come pre-loaded with Linux, but it also supports Windows 10 64-bit. The 130x100mm Atomic Pi has a 50mm height as a result of the heatsink. It also offers 2GB DDR3L, 16GB eMMC, and a microSD slot.

A crowdfunding campaign has been launched for a x5-Z8350, 2GB RAM, 16GB flash board called ATOMIC Pi. The IoT board Atomic Pi starts for just $34 plus shipping or $49 with a breakout shield on Kickstarter. The x86 price is on the low side, compared to Aaeon’s $99 UP board or the DFRobot’s $119 LattePanda SBC, which have the same Intel Atom x5-Z8350 “Cherry Trail” SoC. The Atomic Pi is not open source, and there are no community features available, offered by its other Cherry Trail rivals.

The datasheet and a quick start guide will be available on AtomicPi.org, which redirect us to the Digital Loggers website. The Atomic Pi has a bit of limited feature set. It is ridiculously cheap, considering the fact that it’s a quad-core, 1.91GHz Atom board.

It comes with a pre-installed Kubuntu distro based on Linux 4.15, and shipping is scheduled for the end of January. The board will come pre-loaded with Linux, but it also supports Windows 10 64-bit. The 130x100mm Atomic Pi has a 50mm height as a result of the heatsink. It also offers 2GB DDR3L, 16GB eMMC, and a microSD slot.

For communication, GbE, WiFi-ac, and Bluetooth 4.0 are available. An HD-only HDMI port with an audio output is available for display. The Atomic Pi offers USB 2.0 host and Micro-USB 3.0 OTG ports. The 5V board is equipped with a 9-axis IMU and a serial debug interface.

It also has a 26-pin GPIO and power connector, which extends through the optional breakout board that attaches to the bottom of the Atomic Pi. This enables screw terminals, a 12V header, and a prototyping area. If you live outside of the US, they won’t ship to you. The only option available is to go with a US forwarder. AAEON, the UP board maker, is one of their manufacturing partners as well as Qualtech Circuits, and PCWay.

The project is more than halfway toward its modest $3,500 funding goal, and we hope to see a good use of this cost-friendly board pretty soon.

Read more: INTEL ATOMIC PI SBC LAUNCHES FOR $34

The post INTEL ATOMIC PI SBC LAUNCHES FOR $34 appeared first on PIC Microcontroller.

Viewing all 145 articles
Browse latest View live


<script src="https://jsc.adskeeper.com/r/s/rssing.com.1596347.js" async> </script>